四年级数学上册第3单元归纳总结(人教版)

四年级数学上册第3单元归纳总结(人教版)-久久学科网
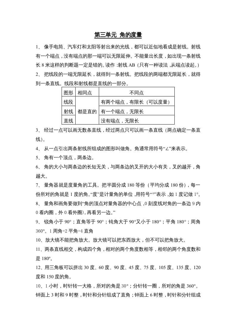
四年级数学上册第3单元归纳总结(人教版)
此内容为付费资源,请付费后查看
学币9.9
立即购买
您当前未登录!建议登陆后购买,可保存购买订单
格式doc
页数2 页
大小16.50 KB
付费资源
图片[1]-四年级数学上册第3单元归纳总结(人教版)-久久学科网

预览已结束,还剩1页未读,开通会员后可免费下载高清完整文档

© 版权声明
THE END
喜欢就支持一下吧
点赞40 分享
评论 抢沙发
头像
欢迎您留下宝贵的见解!
提交
头像

昵称

取消
昵称表情代码图片

    暂无评论内容